Centralt innehåll
- Analys, nedbrytning och modellering av programmeringstekniska problem med lämpligt analysverktyg, till exempel användningsfall.
- Skapande av klasser och objekt i ett objektorienterat programspråk utifrån tidigare analys och design.
- Design av lämplig lösning ur föregående analys med lämpligt verktyg och metoder som klassdiagram.
Användningsfall
Användningsfall inom systemutveckling är ett sätt att inhämta krav på ett nytt system. Användningsfallen beskriver alltså olika sätt att använda systemet och anger också vilken funktionalitet som behövs i systemet som ska utvecklas.
Ett användningsfall är en sekvens av händelser i ett system vars syfte är att ge ett mätbart värde till en användare av systemet. Användningsfallen beskriver alltså olika sätt att använda systemet och anger också vilken funktionalitet som behövs i systemet som ska utvecklas. Det är viktigt att användningsfallen beskriver systemets beteende från kundens/användarens synvinkel med deras egen terminologi. De ska ge en konkret beskrivning av vad som ska implementeras, men inte hur det ska implementeras.
Användningsfall används i kravfasen i systemutvecklingsprocessen.
Krav
- Krav på appen, vilken funktionalitet. Vad ska appen göra?
- Även krav på t.ex. svarstider, tillgänglighet, aktualitet, säkerhet (s.k. icke funktionella krav).
- Beskrivs t.ex. med storyboards eller användningsfall (use case på engelska)
Exempel på användningsfall
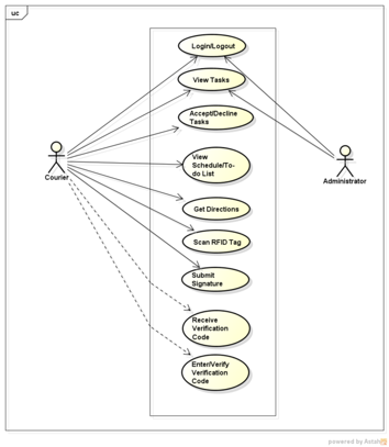
Användningsfall ritas i ett use-case diagram för att visa de aktörer och arbetsuppgifter som finns i systemet.
Aktörer är någon eller något som interagerar med systemet, en användare eller ett annat, utomstående, system.
En aktör ritas som en gubbe om den representerar en mänsklig användare eller en box för att representera ett externt system.
När man hittat aktörerna så gäller det att identifiera de arbetsuppgifter aktörerna vill att systemet ska klara av.
I följande enkla exempel ska vi bygga ett taxisystem. De aktörer som vi direkt kan identifiera är telefonisten som tar emot en
bokning samt taxichauffören.
Telefonisten tar emot ett samtal från en kund och matar in bokningsinformation till systemet.
Telefonisten begär att systemet beräknar förväntad väntetid för kunden. Telefonisten ska även kunna avbryta en bokning ifall
kunden ändrar sig samt kontrollera att en körning är bokad/påbörjad. När systemet får en bokning så meddelas lämplig chaufför om
bokningen.
Chauffören får information om en körning, kan chauffören inte ta körningen meddelas detta till systemet så en annan chaufför kan bokas.
Chauffören håller hela tiden systemet uppdaterad om sin status: ledig eller upptagen. När en körning påbörjas eller är genomförd
så matar chauffören in detta till systemet.
UML
UML (Unified Modeling Language)
är ett hjälpmedel för att grafiskt beskriva ett objektorienterat system.
Genom att skapa en modell av systemet som ska konstrueras blir det enklare att förstå och bygga det.
Fördelen med att använda UML istället för att hitta på egna grafiska notationer är att andra
som kanske ska underhålla eller felsöka ditt system förstår UML-notationen.
Begrepp
Användningsfall: Ett sätt att inhämta krav på ett nytt system, beskriver olika sätt att använda systemet.
Use case: Engelska ordet för användningsfall.
Aktör: Någon som använder ett system. En roll som en person spelar. Kan också vara ett externt system. En person kan agera som många aktörer.
UML: Unified Modeling Language, ett hjälpmedel för att grafiskt beskriva ett objektorienterat system.
Länkar
Fakta
Inlämningsuppgift
Användningsfallsdiagram
En bank som kan skapa konton. Ett bankkonto ska hålla reda på information om namnet på den person som äger kontot och hur mycket pengar som finns på kontot (saldot).
Man ska kunna ta ut pengar från kontot och sätta in pengar. Det skall inte gå att plocka ut mer pengar än vad som finns på kontot.
Vilka aktörer finns det?
Gör ett användningsfalls-diagram på Banken i UMLetino.